[1] 2.594241e-146
Day 5
Hypothesis Testing a la frequentist
Confidence Intervals
Hypothesis Testing a la Bayes
Credible Intervals
Frequentist examples are from stats4cs.com
Bayesian examples are from Bayes Rules! Section 8.2
Are there any pink cows in the world?
Null hypothesis: There are no pink cows in the world.
Alternative hypothesis: There is a pink cow in the world.
We go looking for evidence against the null.
If we find any evidence against the null (a single pink cow) then we say we reject the null hypothesis.
If we do not find any evidence against the null (a single pink cow) then we fail to reject the null. We can keep searching for more evidence against the null (i.e. continue looking for a pink cow). We will never be able to say the null is true so we never accept the null. All we can do is keep looking for a pink cow.
Is there a foreign object in the cat’s body?
Null hypothesis: There is no foreign object in the cat’s body.
Alternative hypothesis: There is a foreign object in the cat’s body.
X-ray
X-ray does not show any foreign object.
We assume that the null hypothesis is true.
We look for evidence against the null.
If we find any evidence against the null (e.g. a single pink cow) then we can say we reject the null hypothesis.
If we do not find any evidence against the null (a single pink cow) then we fail to reject the null. We can keep searching for more evidence against the null (i.e. continue looking for a pink cow). We will never be able to say the null is true so we never accept the null. We fail to reject the null. All we can do is keep looking for a pink cow.
We are searching for evidence against the null. We are searching for samples that are significantly different than the null.
Do the majority of Americans approve allowing DACA immigrants to become citizens? Survey about this topic can be found here
\(H_0: \pi = 0.5\)
\(H_A: \pi \neq 0.5\)
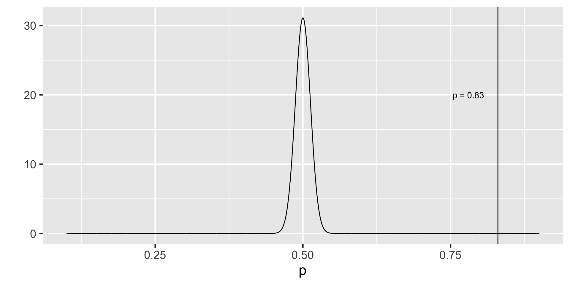
Recall that according to CLT \(p \sim \text{approximately }N(\pi, \frac{\pi(1-\pi)}{n})\)
If \(H_0: \pi = 0.5\) then the null sampling distribution would be \(N(0.5, \frac{0.5(1-0.5)}{n})\)
According to a Gallup survey of 1520 US adults , 83% approve of allowing DACA immigrants to become citizens.
\(p = 0.83\)
\(n = 1520\)
We said that the null sampling distribution would be \(N(0.5, \frac{0.5(1-0.5)}{n})\) which is
\(N(0.5, \frac{0.5(1-0.5)}{1520})\)
\(N(0.5, 0.0001644737)\)
Any sample proportion that falls of really far away from the center of the distribution would count as an evidence against the null.
If the null is true, then it would be unlikely to observe extremely high or low sample proportions.
We want to know the probability of observing an extreme sample proportion like ours (p = 0.83) if the \(H_0\) were true.
If our sample proportion is “extreme” then so is 0.90, 0.91, 0.917, 0.9273423 etc.
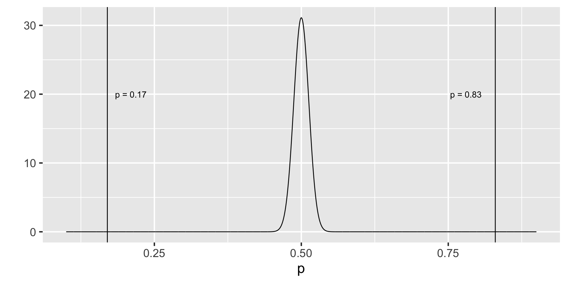
Our sample proportion is 0.83 - 0.5 = 0.33 units away from the null.
So we will consider 0.5 - 0.33 = 0.17 also an “extreme” sample proportion.
This makes 0.16, 0.1512, 0.11… also “extreme”
If the \(H_0\) is true what is the probability that we will observe an extremely high or an extremely low sample proportion?
Probability of observing sample proportion of 0.17 and lower
Probability of observing sample proportion of 0.83 and higher
Adding those up (or you can multiply one of them with 2) we have
pnorm(0.17, mean = 0.5, sd = 0.01282473) +
pnorm(0.83, mean = 0.5, sd = 0.01282473,
lower.tail = FALSE)[1] 5.188482e-146
p-value = \(5.188482 \times 10^{-146}\)
P-value is the probability of observing a sample statistic at least as extreme as the one that has been observed if the null hypothesis were true.
Let \(\pi\) represent the proportion of bike owners on campus then \(\pi =\) 0.15.
\(p_1\) - Proportion of first sample (n = 100)
[1] 0.17
\(p_2\) -Proportion of second sample (n = 100)
[1] 0.12
\(p_3\) -Proportion of third sample (n = 100)
[1] 0.14
If certain conditions are met then
\[p \sim \text{approximately } N(\pi, \frac{\pi(1-\pi)}{n})\]
\(p \sim \text{approximately } N(\text{mean} = \pi, \text{sd} = \sqrt{\frac{\pi(1-\pi)}{n}})\)
We call the standard deviation of the sampling distribution standard error of the estimate.
Standard error of single proportion is \(\sqrt{\frac{p(1-p)}{n}}\).
CI = \(\text{point estimate} \pm \text { margin of error}\)
CI = \(\text{point estimate} \pm \text { critical value} \times \text{standard error}\)
CI for single proportion = \(p \pm \text {critical value} \times \text{standard error}\)
CI for single proportion = \(p \pm \text {critical value} \times \sqrt{\frac{p(1-p)}{n}}\)
95% CI for single proportion = \(p \pm 1.96 \times \sqrt{\frac{p(1-p)}{n}}\) because …
95% of the data falls within 1.96 standard deviations in the normal distribution.
Recall \(p = 0.17\) and \(n = 100\)
95% CI for single proportion = \(p \pm 1.96 \times \sqrt{\frac{p(1-p)}{n}}\)
95% CI = \(0.17 \pm 1.96 \times \sqrt{\frac{0.17(1-0.17)}{100}}\)
95% CI = \(0.17 \pm 1.96 \times 0.03756328\)
95%CI = \(0.17 \pm 0.07362403\)
95%CI = (0.09637597, 0.243624)
95%CI = (0.09637597, 0.243624)
We are 95% confident that the true population proportion of bike owners is in this confidence interval.
class: middle center
95%CI = (0.09637597, 0.243624)
I have taken 100 samples with \(n = 100\), calculated the sample proportion, standard error, and 95% CI interval for each sample
# A tibble: 100 × 4
p SE lower_bound upper_bound
<dbl> <dbl> <dbl> <dbl>
1 0.19 0.0392 0.113 0.267
2 0.21 0.0407 0.130 0.290
3 0.15 0.0357 0.0800 0.220
4 0.15 0.0357 0.0800 0.220
5 0.13 0.0336 0.0641 0.196
6 0.11 0.0313 0.0487 0.171
7 0.16 0.0367 0.0881 0.232
8 0.11 0.0313 0.0487 0.171
9 0.19 0.0392 0.113 0.267
10 0.16 0.0367 0.0881 0.232
# ℹ 90 more rows
The confidence interval can be expressed in terms of a long-run frequency in repeated samples (or in resampling): “Were this procedure to be repeated on numerous samples, the proportion of calculated 95% confidence intervals that encompassed the true value of the population parameter would tend toward 95%.”
The confidence interval can be expressed in terms of probability with respect to a single theoretical (yet to be realized) sample: “There is a 95% probability that the 95% confidence interval calculated from a given future sample will cover the true value of the population parameter.” This essentially reframes the “repeated samples” interpretation as a probability rather than a frequency.
The confidence interval can be expressed in terms of statistical significance, e.g.: “The 95% confidence interval represents values that are not statistically significantly different from the point estimate at the .05 level.”
Rows: 100
Columns: 10
$ artist <fct> Ad Gerritsen, Kirstine Roepstorff, Lisa Baumgardner,…
$ country <fct> dutch, danish, american, american, american, canadia…
$ birth <fct> 1940, 1972, 1958, 1952, 1946, 1927, 1901, 1941, 1920…
$ death <fct> 2015, NA, 2015, NA, NA, 1966, 1971, NA, 2007, NA, NA…
$ alive <lgl> FALSE, TRUE, FALSE, TRUE, TRUE, FALSE, FALSE, TRUE, …
$ genx <lgl> FALSE, TRUE, FALSE, FALSE, FALSE, FALSE, FALSE, FALS…
$ gender <fct> male, female, female, male, male, male, male, male, …
$ count <int> 1, 3, 2, 1, 1, 8, 2, 1, 1, 5, 1, 2, 1, 1, 21, 16, 1,…
$ year_acquired_min <fct> 1981, 2005, 2016, 2001, 2012, 2008, 2018, 1981, 1949…
$ year_acquired_max <fct> 1981, 2005, 2016, 2001, 2012, 2008, 2018, 1981, 1949…
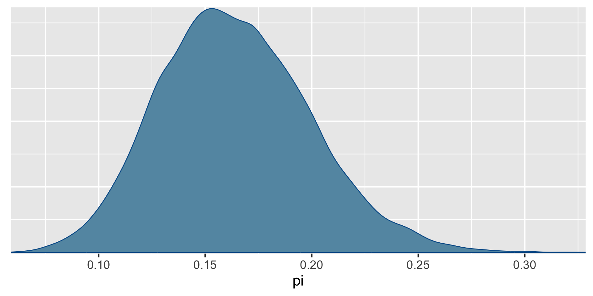
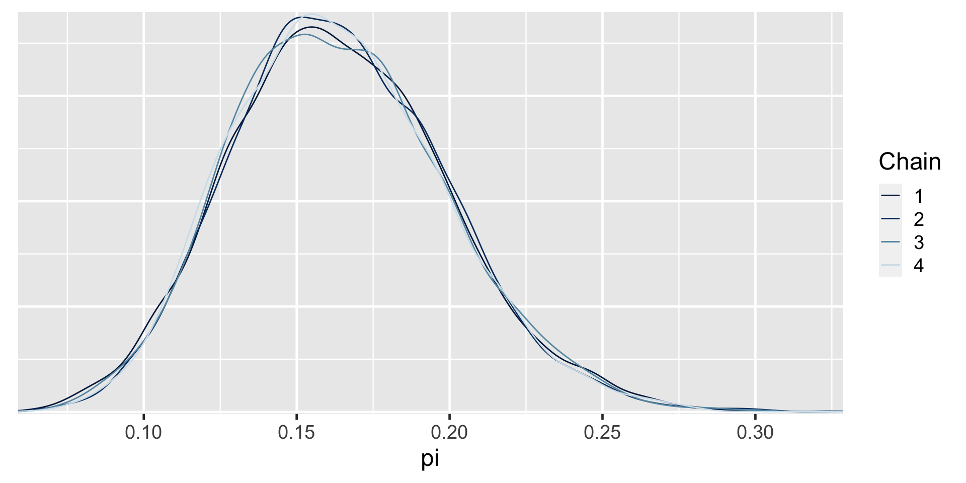
\[Y|\pi \sim \text{Bin}(100, \pi)\]
\[\pi \sim \text{Beta}(4, 6)\]
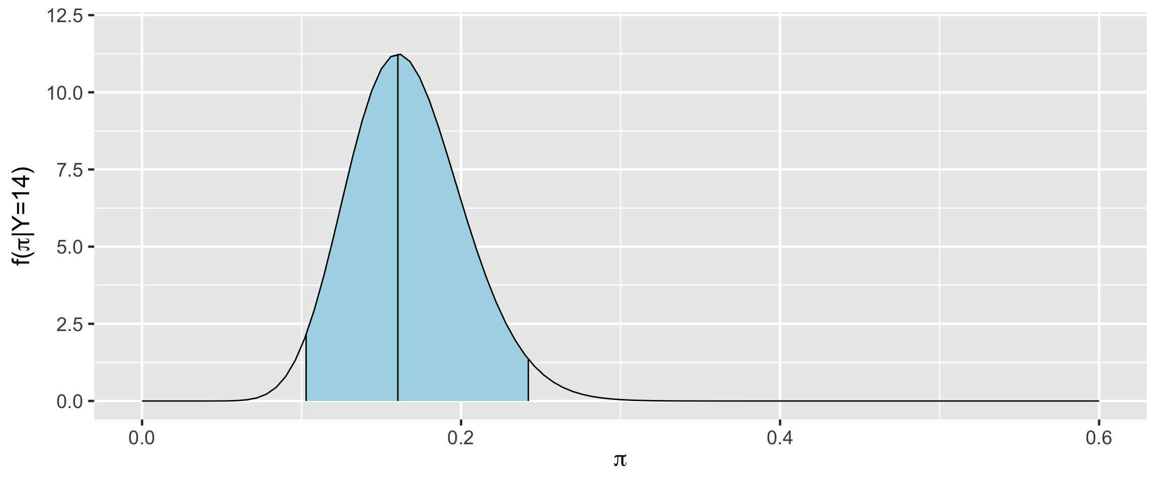
\[\begin{split} Y | \pi & \sim \text{Bin}(100, \pi) \\ \pi & \sim \text{Beta}(4, 6) \\ \end{split} \;\;\;\; \Rightarrow \;\;\;\; \pi | (Y = 14) \sim \text{Beta}(18, 92)\]
0.025th & 0.975th quantiles of the Beta(18,92) posterior
\(\int_{0.1}^{0.24} f(\pi|(y=14)) d\pi \; \approx \; 0.95\)
\[\begin{split} H_0: & \; \; \pi \ge 0.20 \\ H_a: & \; \; \pi < 0.20 \\ \end{split}\]
\[\text{Posterior odds } = \frac{P(H_a \; | \; (Y=14))}{P(H_0 \; | \; (Y=14))} \approx 5.62 \]
\[P(\pi<0.20)\]
The Bayes Factor (BF) compares the posterior odds to the prior odds, hence provides insight into just how much our understanding about Gen X representation evolved upon observing our sample data:
\[\text{Bayes Factor} = \frac{\text{Posterior odds }}{\text{Prior odds }}\]
In a hypothesis test of two competing hypotheses, \(H_a\) vs \(H_0\), the Bayes Factor is an odds ratio for \(H_a\):
\[\text{Bayes Factor} = \frac{\text{Posterior odds}}{\text{Prior odds}} = \frac{P(H_a | Y) / P(H_0 | Y)}{P(H_a) / P(H_0)} \; .\]
As a ratio, it’s meaningful to compare the Bayes Factor (BF) to 1. To this end, consider three possible scenarios:
\[\begin{split} H_0: & \; \; \pi = 0.3 \\ H_a: & \; \; \pi \ne 0.3 \\ \end{split}\]
\[\text{Posterior odds } = \frac{P(H_a \; | \; (Y=14))}{P(H_0 \; | \; (Y=14))} = \frac{1}{0} = \text{ nooooo!}\]
Recall 95% posterior CI
[1] 0.1009084 0.2379286
SAMPLING FOR MODEL '40889b2266edb1362fe73358abd137b3' NOW (CHAIN 1).
Chain 1:
Chain 1: Gradient evaluation took 2.1e-05 seconds
Chain 1: 1000 transitions using 10 leapfrog steps per transition would take 0.21 seconds.
Chain 1: Adjust your expectations accordingly!
Chain 1:
Chain 1:
Chain 1: Iteration: 1 / 10000 [ 0%] (Warmup)
Chain 1: Iteration: 1000 / 10000 [ 10%] (Warmup)
Chain 1: Iteration: 2000 / 10000 [ 20%] (Warmup)
Chain 1: Iteration: 3000 / 10000 [ 30%] (Warmup)
Chain 1: Iteration: 4000 / 10000 [ 40%] (Warmup)
Chain 1: Iteration: 5000 / 10000 [ 50%] (Warmup)
Chain 1: Iteration: 5001 / 10000 [ 50%] (Sampling)
Chain 1: Iteration: 6000 / 10000 [ 60%] (Sampling)
Chain 1: Iteration: 7000 / 10000 [ 70%] (Sampling)
Chain 1: Iteration: 8000 / 10000 [ 80%] (Sampling)
Chain 1: Iteration: 9000 / 10000 [ 90%] (Sampling)
Chain 1: Iteration: 10000 / 10000 [100%] (Sampling)
Chain 1:
Chain 1: Elapsed Time: 0.017894 seconds (Warm-up)
Chain 1: 0.018165 seconds (Sampling)
Chain 1: 0.036059 seconds (Total)
Chain 1:
SAMPLING FOR MODEL '40889b2266edb1362fe73358abd137b3' NOW (CHAIN 2).
Chain 2:
Chain 2: Gradient evaluation took 1e-06 seconds
Chain 2: 1000 transitions using 10 leapfrog steps per transition would take 0.01 seconds.
Chain 2: Adjust your expectations accordingly!
Chain 2:
Chain 2:
Chain 2: Iteration: 1 / 10000 [ 0%] (Warmup)
Chain 2: Iteration: 1000 / 10000 [ 10%] (Warmup)
Chain 2: Iteration: 2000 / 10000 [ 20%] (Warmup)
Chain 2: Iteration: 3000 / 10000 [ 30%] (Warmup)
Chain 2: Iteration: 4000 / 10000 [ 40%] (Warmup)
Chain 2: Iteration: 5000 / 10000 [ 50%] (Warmup)
Chain 2: Iteration: 5001 / 10000 [ 50%] (Sampling)
Chain 2: Iteration: 6000 / 10000 [ 60%] (Sampling)
Chain 2: Iteration: 7000 / 10000 [ 70%] (Sampling)
Chain 2: Iteration: 8000 / 10000 [ 80%] (Sampling)
Chain 2: Iteration: 9000 / 10000 [ 90%] (Sampling)
Chain 2: Iteration: 10000 / 10000 [100%] (Sampling)
Chain 2:
Chain 2: Elapsed Time: 0.018052 seconds (Warm-up)
Chain 2: 0.019912 seconds (Sampling)
Chain 2: 0.037964 seconds (Total)
Chain 2:
SAMPLING FOR MODEL '40889b2266edb1362fe73358abd137b3' NOW (CHAIN 3).
Chain 3:
Chain 3: Gradient evaluation took 2e-06 seconds
Chain 3: 1000 transitions using 10 leapfrog steps per transition would take 0.02 seconds.
Chain 3: Adjust your expectations accordingly!
Chain 3:
Chain 3:
Chain 3: Iteration: 1 / 10000 [ 0%] (Warmup)
Chain 3: Iteration: 1000 / 10000 [ 10%] (Warmup)
Chain 3: Iteration: 2000 / 10000 [ 20%] (Warmup)
Chain 3: Iteration: 3000 / 10000 [ 30%] (Warmup)
Chain 3: Iteration: 4000 / 10000 [ 40%] (Warmup)
Chain 3: Iteration: 5000 / 10000 [ 50%] (Warmup)
Chain 3: Iteration: 5001 / 10000 [ 50%] (Sampling)
Chain 3: Iteration: 6000 / 10000 [ 60%] (Sampling)
Chain 3: Iteration: 7000 / 10000 [ 70%] (Sampling)
Chain 3: Iteration: 8000 / 10000 [ 80%] (Sampling)
Chain 3: Iteration: 9000 / 10000 [ 90%] (Sampling)
Chain 3: Iteration: 10000 / 10000 [100%] (Sampling)
Chain 3:
Chain 3: Elapsed Time: 0.017845 seconds (Warm-up)
Chain 3: 0.018493 seconds (Sampling)
Chain 3: 0.036338 seconds (Total)
Chain 3:
SAMPLING FOR MODEL '40889b2266edb1362fe73358abd137b3' NOW (CHAIN 4).
Chain 4:
Chain 4: Gradient evaluation took 2e-06 seconds
Chain 4: 1000 transitions using 10 leapfrog steps per transition would take 0.02 seconds.
Chain 4: Adjust your expectations accordingly!
Chain 4:
Chain 4:
Chain 4: Iteration: 1 / 10000 [ 0%] (Warmup)
Chain 4: Iteration: 1000 / 10000 [ 10%] (Warmup)
Chain 4: Iteration: 2000 / 10000 [ 20%] (Warmup)
Chain 4: Iteration: 3000 / 10000 [ 30%] (Warmup)
Chain 4: Iteration: 4000 / 10000 [ 40%] (Warmup)
Chain 4: Iteration: 5000 / 10000 [ 50%] (Warmup)
Chain 4: Iteration: 5001 / 10000 [ 50%] (Sampling)
Chain 4: Iteration: 6000 / 10000 [ 60%] (Sampling)
Chain 4: Iteration: 7000 / 10000 [ 70%] (Sampling)
Chain 4: Iteration: 8000 / 10000 [ 80%] (Sampling)
Chain 4: Iteration: 9000 / 10000 [ 90%] (Sampling)
Chain 4: Iteration: 10000 / 10000 [100%] (Sampling)
Chain 4:
Chain 4: Elapsed Time: 0.018097 seconds (Warm-up)
Chain 4: 0.019304 seconds (Sampling)
Chain 4: 0.037401 seconds (Total)
Chain 4:
post_mean post_mode lower_95 upper_95
1 0.1640626 0.1528862 0.1006243 0.239346
exceeds n percent
FALSE 3079 0.15395
TRUE 16921 0.84605
[1] 0.8489856
a Bayesian analysis assesses the uncertainty regarding an unknown parameter \(\pi\) in light of observed data \(Y\).
\[P((\pi < 0.20) \; | \; (Y = 14)) = 0.8489856 \;.\]
a frequentist analysis assesses the uncertainty of the observed data \(Y\) in light of assumed values of \(\pi\).
\[P((Y \le 14) | (\pi = 0.20)) = 0.08\]
